











仪器介绍:
火焰石墨炉一体式原子吸收光谱仪是公司集多年光谱研发经验,历时数年自主研发,制造,独立销售的高性能,高可靠性的光谱分析仪器,具备火焰、石墨炉、氢化物发生等多种原子化方式可供选择。
性能特点 :
1、 一体式设计
采用串联式光路设计,火焰石墨炉原子化器位置固定,软件自动切换,无需 硬件的更换,一秒切换,避免了机械切换引起的误差,提高了仪器稳定性与可维 护性。
2、 全反射消色差光学系统
采用凹面镜代替凸透镜作为仪器的光学聚焦设备,有效解决了不同元素焦点不同的色差问题,提高了光学系统效率。
3、 C-T 型单色器
采用 1800 线/mm、闪耀波长 230nm 光栅分光系统。
4、 八元素灯灯塔
一灯工作,最多可以七灯预热,节省了换灯和预热时间,使元素测量更加快捷方便。
5、 全自动化设计
除主机电源开关外,仪器全部功能通过计算机监测与控制,软件自动确定各元素的最佳测试条件。
6、 USB3.0 通讯方式
业内率先采用 USB3.0 通信接口,提升了通信速度,兼容最新计算机系统。
7、 背景校正系统
元素灯和氘灯双重切换和背景扣除,具备氘灯与自吸收两种背景校正模式,背景信号 1A 时,扣背景能力 50 倍以上。
8、 外观采用流线型钣金工艺设计,简约时尚,美观大方
9、 功能完善,性能强大的分析软件。 人性化的操作界面,让您的操作易如反掌,可切换中英文 Windows 风格软件界面,可在 Windows XP, Windows 7 等操作系统下完美运行,全自动定性、定量分析,自动计算元素含量,自动生成测试报告。
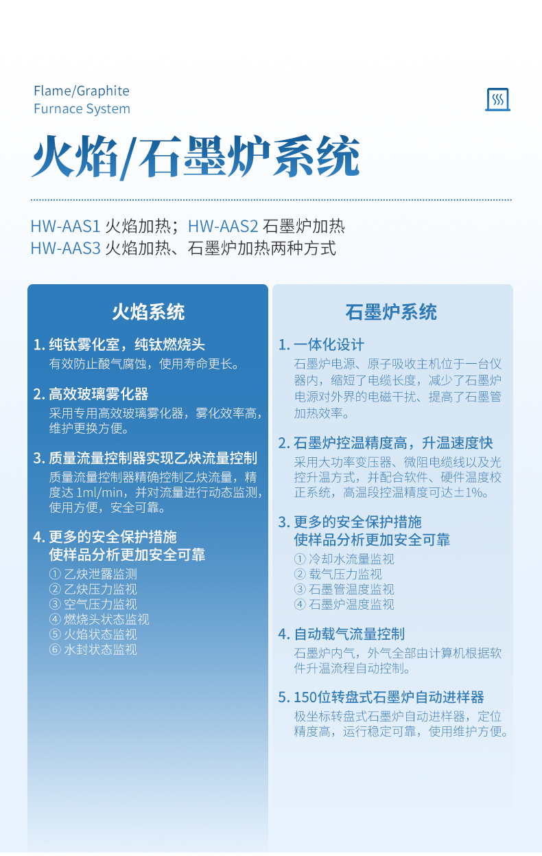
火焰系统 :
1、 纯钛雾化室,纯钛燃烧头
有效防止酸气腐蚀,使用寿命更长。
2、 高效玻璃雾化器
采用专用高效玻璃雾化器,雾化效率高,维护更换方便。
3、 质量流量控制器实现乙炔流量控制
质量流量控制器精确控制乙炔流量,精度达 1ml/min,并对流量进行动态监测,使用方便,安全可靠。
4、 更多的安全保护措施,使样品分析更加安全可靠
1) 乙炔泄露监测
2) 乙炔压力监视
3) 空气压力监视
4) 燃烧头状态监视
5) 火焰状态监视
6)水封状态监视
石墨炉系统 :
1、 一体化设计
石墨炉电源、原子吸收主机位于一台仪器内,缩短了电缆长度,减少了石墨炉电源对外界的电磁干扰、提高了石墨管加热效率。
2、 石墨炉控温精度高,升温速度快
采用大功率变压器、微阻电缆线以及光控升温方式,并配合软件、硬件温度校正系统,高温段控温精度可达±1%。
3、 更多的安全保护措施,使样品分析更加安全可靠
1) 冷却水流量监视
2) 载气压力监视
3) 石墨管温度监视
4) 石墨炉温度监视
4、 自动载气流量控制
石墨炉内气,外气全部由计算机根据软件升温流程自动控制。
5、 150 位转盘式石墨炉自动进样器
极坐标转盘式石墨炉自动进样器,可实现火焰与石墨炉共用一个自动进样器,定位精度高,运行稳定可靠,使用维护方便。
技术指标 :
整机单色器类型:切尔尼-特纳型(Czerny-Turner)
波长范围:190nm~900nm
波长准确度:±0.25nm
波长重复性:< 0.05nm
光谱带宽:0.1/0.2/0.4/0.7/1.4 nm 五档自动切换
火焰系统
精密度:< 0.8%(火焰法测铜)
检出限:< 0.008ug/mL
特征浓度:< 0.025μg/ml/1%(火焰法测铜)
静态稳定性: 0.003 Abs(static)
动态稳定性: 0.004 Abs(dynamic)
石墨炉系统
石墨炉控温范围:室温--3000℃
石墨炉升温速率:3000℃/s
石墨炉测镉(Cd)精密度:≤ 2%
石墨炉测镉(Cd)精密度:≤ 5%
石墨炉测镉(Cd)特征量:≤ 0.5pg
石墨炉测镉(Cd)检出限:≤ 1pg
石墨炉测镉(Cd)检出限:≤ 2pg
电源:220V±22V,50Hz±1Hz,5kW(峰值)
本文地址:https://www.hwlzkj.com/gpfxy2/688.html
- 上一篇:原子吸收分光光度计
- 下一篇:没有了!

当前位置:


















19953345289