











仪器介绍:
火焰原子吸收光谱仪是公司集多年研发经验开发的全自动智能化火焰原子吸收仪器,用于测定各种物质中的常量、微量、痕量金属元素和半金属元素的含量。该机采用PC机和中文界面操作软件,使仪器操作简便,直观易懂。应用先进的电子电路系统和USB2.0通讯控制,实现了仪器的波长扫描、寻峰定位、光谱通带宽度、回转元素灯架、原子化器高度和位置、燃气流量、灯电流和光电倍增管负高压等功能的自动调节。仪器存储多种分析方法的所有测定元素的分析操作参考条件,用户还可根据需要修改操作条件,并可把操作条件和工作曲线及测试结果存盘,可重新调出使用和处理。
性能特点 :(主机)
1、全反射消色差光学系统
采用凸透镜作为仪器的聚焦光学元件,有效解决了不同元素焦点不同的色差问题,提高了光学效率。
2、C-T 型单色器
采用 1800 L/mm、闪耀波长 230nm 光栅作为分光系统。
3、八元素灯灯塔
八灯座设计,八路独立灯电源,一灯工作,可以实现七灯预热,节省了换灯和预热时间。
4、全自动化设计
除主机电源开关外,仪器全部功能均由控制。
5、USB3.0 通讯方式
业内率先采用 USB3.0 通信接口,提升了通信速度,兼容最新计算机系统。
6、背景校正系统
具备氘灯与自吸收两种背景校正模式,背景信号 1A 时,扣背景能力 40 倍以上。
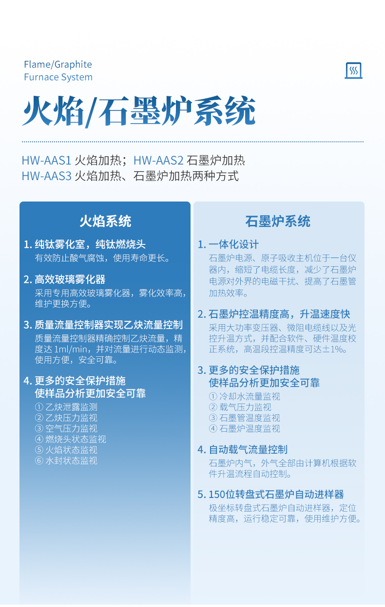
火焰系统 :
1、纯钛雾化室,纯钛燃烧头
有效防止腐蚀,使用周期更长。
2、高效玻璃雾化器
采用专用带撞击球的高效玻璃雾化器,雾化效率更高,维护方便。
3、高精度质量流量控制器实现乙炔流量调节
质量流量控制器精确控制乙炔流量,精度可达 1ml/min,并对流量进行动态监测。
4、更多的安全保护措施,仪器更加安全可靠
1) 乙炔泄露保护
2) 乙炔压力监视
3) 空气压力监视
4) 燃烧头状态监视
5) 火焰状态监视
6)水封状态监视
技术指标 :
单色器类型:切尔尼-特纳型(Czerny-Turner)
波长范围:190nm~900nm
波长准确度:±0.25nm
波长重复性:< 0.05nm
光谱带宽:0.1/0.2/0.4/0.7/1.4 nm 五档自动切换
精密度:< 0.8%
检出限:< 0.008ug/mL
特征浓度:< 0.025μg/ml/1%
静态稳定性: 0.003 Abs(static)
动态稳定性: 0.004 Abs(dynamic)
本文地址:https://www.hwlzkj.com/gpfxy2/686.html
- 上一篇:没有了!
- 下一篇:原子吸收分光光度计

当前位置:


















19953345289