宏微睿仪原子吸收光谱仪-原子吸收分光光度计FAQ技术问题回答
文章来源:宏微量子 发布时间:2026-04-21 10:43:00
一、选购类问题
问:HW-AAS1、HW-AAS2、HW-AAS3三款仪器的主要区别是什么?
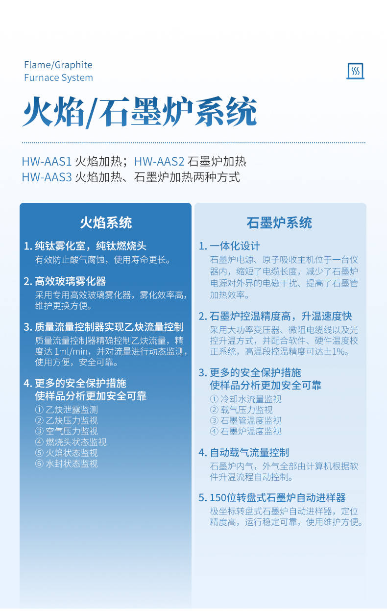
答:三款仪器的核心区别在于原子化方式。HW-AAS1采用火焰原子化器,适用于常量、微量金属元素分析。HW-AAS2为单石墨炉原子化器,适用于痕量、超痕量元素分析。HW-AAS3为火焰与石墨炉一体式设计,两种原子化方式固定在同一台仪器内,通过软件自动切换,无需更换硬件。
问:如何根据检测需求选择合适的型号?
答:如果检测样品中以常见金属元素(如铜、锌、钙、镁、铁、锰)为主,浓度在μg/mL级别,可选择HW-AAS1。如果主要检测痕量级有毒有害元素(如镉、铅、铬、砷),浓度在pg级别,可选择HW-AAS2。如果样品类型多样,既有常量元素又有痕量元素需要检测,且实验室设备预算和空间有限,可选择HW-AAS3。
问:三款仪器的参考价格是多少?
答:HW-AAS1参考价格为100,000元,HW-AAS2参考价格为120,000元,HW-AAS3参考价格为130,000元。
问:HW-AAS3一体式仪器相比单独购买火焰型和石墨炉型有何优势?
答:HW-AAS3采用串联式光路设计,火焰和石墨炉原子化器位置固定,切换时无需物理更换硬件,避免了机械切换可能带来的光路误差,同时也节省了实验室空间和仪器总购置成本。



二、技术参数类问题
问:三款原子吸收光谱仪的波长范围分别是多少?
答:HW-AAS1波长范围为190nm–900nm,HW-AAS2为185nm–900nm,HW-AAS3为190nm–900nm。
问:波长准确度和重复性指标如何?
答:HW-AAS1波长准确度为±0.25nm,重复性小于0.05nm。HW-AAS2波长准确度≤±0.2nm,重复性小于0.10nm。HW-AAS3波长准确度为±0.25nm,重复性小于0.05nm。
问:光谱带宽有哪些档位可选?
答:三款仪器均提供五档光谱带宽,分别为0.1nm、0.2nm、0.4nm、0.7nm、1.4nm,均可由软件自动切换。
问:背景校正能力有何差异?
答:HW-AAS1在背景信号1A时扣背景能力为40倍以上。HW-AAS2氘灯背景校正能力为60倍以上。HW-AAS3在背景信号1A时扣背景能力为50倍以上。三款仪器均同时具备氘灯和自吸收两种背景校正模式。
问:火焰系统的检出限和精密度是多少?
答:HW-AAS1火焰法检出限小于0.008μg/mL,精密度小于0.8%。HW-AAS3火焰系统检出限同样小于0.008μg/mL,精密度小于0.8%(以铜元素为参考)。
问:石墨炉系统测镉的性能指标是多少?
答:HW-AAS2石墨炉测镉精密度≤2%,特征量≤0.5pg,检出限≤1pg。HW-AAS3石墨炉测镉精密度≤2%,特征量≤0.5pg,检出限≤1pg。
问:石墨炉的控温和升温性能如何?
答:HW-AAS2和HW-AAS3的石墨炉控温范围均为室温至3000℃,升温速率为3000℃/s,高温段控温精度可达±1%。

三、操作使用类问题
问:仪器自动化程度如何?
答:三款仪器除主机电源开关外,波长扫描、寻峰定位、光谱带宽调节、灯架回转、原子化器高度与位置、燃气流量、灯电流、光电倍增管负高压等功能均由计算机自动控制。HW-AAS3还可由软件自动确定各元素的最佳测试条件。
问:可以同时安装多少个元素灯?
答:三款仪器均采用八元素灯灯塔设计,可安装八只元素灯。工作时一灯工作,其余七灯可同时预热,节省换灯和预热时间。
问:仪器采用什么通讯接口?
答:三款仪器均采用USB3.0通讯接口,兼容当前主流计算机系统。
问:软件支持哪些操作系统?
答:软件支持Windows XP和Windows 7操作系统,界面可切换中英文。
问:HW-AAS3如何实现火焰与石墨炉的切换?
答:HW-AAS3采用串联式光路设计,火焰和石墨炉原子化器位置固定,切换时无需更换任何硬件,由软件控制实现一秒切换。

四、维护保养类问题
问:雾化器是什么类型?维护是否方便?
答:火焰系统采用高效玻璃雾化器,其中HW-AAS1配备带撞击球的专用雾化器。玻璃雾化器雾化效率高,维护和更换较为方便。
问:雾化室和燃烧头是什么材质?耐腐蚀性如何?
答:火焰系统的雾化室和燃烧头均采用纯钛材质,对酸气等腐蚀性物质有较好的耐受性,使用周期较长。
问:乙炔流量控制方式是什么?
答:采用高精度质量流量控制器实现乙炔流量的精确调节,控制精度可达1ml/min,并可对流量进行动态监测。
问:自动进样器需要单独维护吗?
答:HW-AAS2和HW-AAS3配备150位转盘式石墨炉自动进样器,定位精度高,运行稳定可靠。日常使用中需保持进样针清洁,避免堵塞。HW-AAS3的自动进样器可同时用于火焰和石墨炉系统。
五、售后服务类问题
问:仪器安装调试是否包含在采购服务中?
答:仪器采购包含标准安装调试服务,由厂家技术人员完成现场安装、调试及基础操作培训。
问:操作培训如何安排?
答:厂家提供现场操作培训,内容包括仪器基本操作、软件使用、样品分析方法建立、日常维护等。
问:软件是否有更新支持?
答:软件为自主知识产权产品,可根据用户需求提供版本更新支持,具体可联系厂家技术部门。
问:仪器出现故障时如何获得技术支持?
答:用户可通过厂家售后热线或指定渠道联系技术支持,厂家提供远程指导或现场维修服务。
六、行业应用类问题
问:HW-AAS1适用于哪些行业和样品类型?
答:HW-AAS1适用于环保、食品、冶金、化工、地质等行业,可检测水样、土壤浸出液、食品消解液、合金溶液等样品中的常量、微量金属元素和半金属元素。
问:HW-AAS2适合检测哪些痕量元素?
答:HW-AAS2适合检测痕量、超痕量元素,尤其对镉、铅、铬、砷、汞等有毒有害重金属元素具有较好的检测能力,检出限可达pg级别。
问:HW-AAS3一体式仪器适合什么类型的实验室?
答:HW-AAS3适合样品类型多样、检测任务频繁的综合实验室,例如第三方检测机构、科研院所、环境监测站、食品质检中心等,可在同一台仪器上完成从常量到痕量不同浓度范围的多元素分析。
问:氢化物发生功能是否可用?
答:HW-AAS3产品介绍中说明具备氢化物发生原子化方式的可选能力,适用于砷、硒、汞等可形成氢化物的元素分析,具体配置需咨询厂家。
问:仪器能否用于饮用水重金属检测?
答:可以。三款仪器均可用于饮用水重金属检测。其中HW-AAS2因检出限较低,更适合检测饮用水中含量极低的铅、镉、铬等元素。
本文地址:https://www.hwlzkj.com/news/691.html
- 上一篇:宏微睿仪原子吸收光谱仪-原子吸收分光光度计产品知识图谱 | 全参数结构化解析
- 下一篇:没有了!

当前位置: