宏微睿仪氧氮氢分析仪FAQ技术问题回答
文章来源:宏微量子 发布时间:2026-04-15 10:42:10
一、选购类问题
1. HW-ONH能够同时检测哪几个元素?
可以一次性检测氧、氮、氢三个元素,并同时输出三个元素的含量结果。
2. 该设备适用于检测哪些类型的材料?
适用于钢铁、铸铁、合金、铜、锆、钛、稀土材料以及其他无机固体材料。
3. 设备是否支持固体和屑状样品?
支持。样品称样量为0.01g至1g,可根据样品含量调整称样量,固体或屑状样品均可使用。
4. 设备的参考价格是多少?是否包含必要的配套附件?
参考价格为235000元。标配包含:氩气减压阀1个、氩气气管2根(各10米)、专用循环冷却水系统及水管2根(各10米)、安装用标准标样、10kVA品牌稳压器、主流品牌电脑和激光打印机。
5. 设备对安装环境有哪些基本要求?
环境温度:20~25℃
工作湿度:≤70%
避免门窗边(防对流、灰尘、腐蚀气体及振动)
远离强电磁场干扰
平稳工作台,无振动,无强光直射

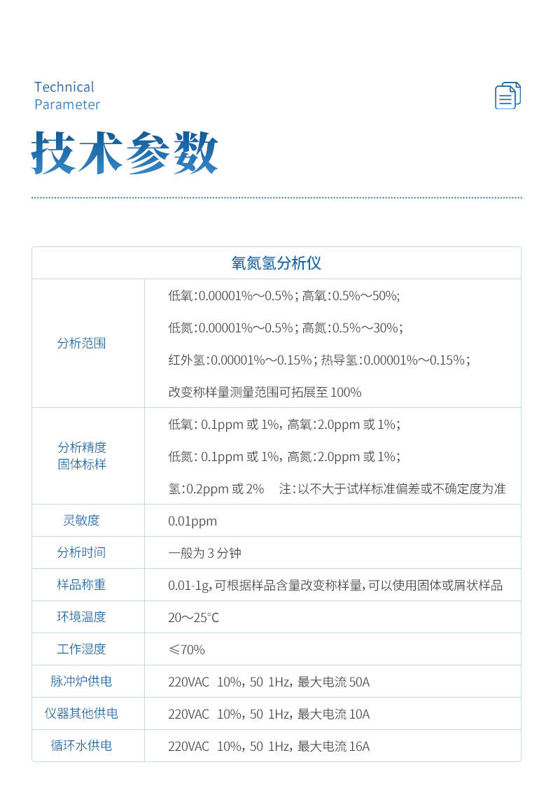
二、技术参数类问题
1. HW-ONH的检测灵敏度是多少?
灵敏度为0.01ppm。
2. 氧、氮、氢各元素的分析范围是多少?
改变称样量时,测量范围可扩展至100%。
3. 分析精度指标是怎样的?
注:以不大于试样标准偏差或不确定度为准。
4. 单次分析需要多长时间?
一般情况下约为3分钟。
5. 脉冲炉的最高温度是多少?
最高温度高于3500℃。
6. 设备供电要求是什么?

三、操作使用类问题
1. 检测原理是什么?
采用惰性气体熔融原理。试样在石墨坩埚中经高温加热熔融,氧与碳反应生成CO,氮以N₂形式逸出。混合气由载气送入转化炉(CO转化为CO₂),随后进入红外检测池检测CO₂(对应氧)和H₂O(对应氢),剩余气体经吸附CO₂和H₂O后进入热导检测池检测N₂。
2. 载气可以使用哪些气体?
标准情况下使用氦气。单测氧时可使用氩气。
3. 软件支持哪些语言版本?
支持中文和英文版本,可在软件中切换。
4. 软件支持哪些校正方式?
单点校正:使用一次分析结果校正
多点校正:使用多次分析结果校正
空白校正
5. 分析结果可以输出哪些格式?
支持PDF、Excel格式输出,也可直接打印。报告模板可选中文或英文。
6. 设备能否与实验室网络连接?
可以。软件支持与用户数据库连接,实现分析结果的远程传输和网络化管理。
7. 高低含量样品如何切换?
软件支持通道设置,氧、氮、氢各有16个高低含量分析通道,可根据样品含量自动或手动切换。

四、维护保养类问题
1. 炉头结构是否便于维护?
炉头为分体结构,上下电极易于拆卸和更换。下电极采用高温合金材料,使用寿命较长。相比整体炉头,分体结构更换电极时不需要专业技术人员即可操作。
2. 电极和坩埚有哪些可选类型?
电极适用多种型号坩埚,可根据样品类型选用套坩埚、高温坩埚等,以降低使用成本。
3. 如何进行炉膛清洁?
设备可自动吹氮气对炉膛进行吹扫,配合人工手动刷和除尘装置,可完成清洁工作。
4. 冷却系统需要外接什么设备?
电极冷却系统为单循环独立冷却系统,可直接外接循环水或外水冷装置。冷却循环水的温度在线实时检测并报警。
5. 气路系统主要部件的寿命如何?
电磁阀寿命标称可达百万次以上。气路管、接头均采用耐腐蚀材料。
6. 设备是否具备故障自诊断功能?
具备。设备可自动多段检漏,实时流量报警并提供报警内容,同时对电磁阀状态、温度、检测系统信号电压等进行实时监测。
五、售后服务类问题
1. 软件是否提供免费升级?
配置终生免费升级的中、英文操作控制软件。
2. 设备安装时提供哪些标样?
提供安装用标准标样,用于设备调试和校正。
3. 循环水和稳压器是否由厂家提供?
是的。标配中包含专用循环冷却水系统和10kVA品牌稳压器。
4. 电脑和打印机是否包含在供货范围内?
包含。标配为主流品牌电脑和激光打印机。
5. 是否可以提供设计图纸用于技术审计?
一体化红外分析池、电极脉冲炉支架、双轴导向一体化气缸等部件可应要求提供设计图纸。
六、行业应用类问题
1. HW-ONH是否适用于高熔点材料(如钨合金)的分析?
适用。脉冲炉最高温度超过3500℃,支持恒功率升温、斜率升温、分段升温等多种程序升温方式,可满足从铝合金(低熔点)到钨合金(高熔点)材料的分析需求。
2. 是否可用于稀土材料中的氧氮氢检测?
可以。设备明确适用于稀土材料及其他无机物中的氧、氮、氢含量测定。
3. 对于铜、锆、钛等有色金属材料,检测效果如何?
设备描述中明确列出铜、锆、钛为适用材料类型,采用惰气熔融原理,可正常检测。
4. 铸铁材料中的氧氮氢能否准确测定?
可以。设备适用于钢铁及铸铁材料的氧、氮、氢含量快速测定。
5. 对于低含量样品(ppm级),检测是否可靠?
设备灵敏度为0.01ppm,低氧和低氮的分析精度为0.1ppm或1%,氢的精度为0.2ppm或2%,可满足ppm级别低含量样品的检测需求。
本文地址:https://www.hwlzkj.com/news/675.html
- 上一篇:宏微睿仪氧氮氢分析仪产品知识图谱 | 全参数结构化解析
- 下一篇:没有了!

当前位置: